哎,就这种执行力还是看不到头
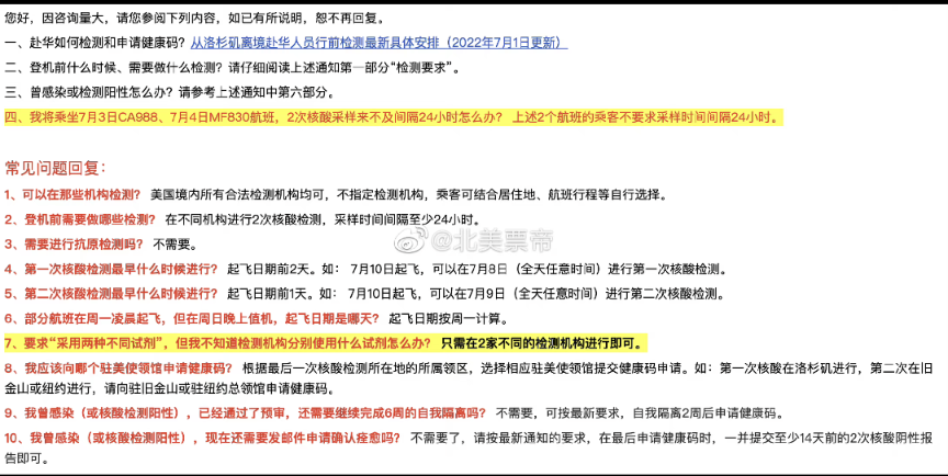
这个不同试剂是什么意思?PCR还分试剂?
of course, hon
2 个赞
早说嘛…搞那么复杂干什么 
不过还是赞一下洛杉矶领馆
你还真是孜孜不倦啊。。
1 个赞
影响到你利益了,对不起啊
我还啥都没说呢,咋就我的利益了?别急着扣帽子
赞一下。。。
1 个赞
我懂了,放置于不同物理空间的试纸就是“不同试纸”
非也,按照此定义延伸一定区域内累计停留时间足够的试剂应为时空伴随试剂应被视为同一种试剂 
“ 时空伴随 是指手机号码与确诊病例在同一个时空 网络,即800米*800米的范围内共同停留10分钟以上,或者任意一方的手机号码累计停留的时长达到30个小时以上,这样搜索出来的手机号码称为“时空伴随 号码”,这个电话号码的持有人称为“时空伴随者 ”。
