通过Subject access request来看边检到底能看到什么 (Advance Passenger Information)

最近看到不少关于各国出入境纪录特别是API的讨论 – 有不少矛盾关于边检们怎么记录出入境和API到底涵盖了多少信息

本人base在英国,通过subject access request能较快(且0成本)从政府部门得到绝大部份的个人资料。因为入籍后多数Home Office资料就会删除,之前就通过SAR要了所有个人的files

最近在整理文件的时候注意到里边有我五年以内的travel records

虽然不同国家纪录格式政策会有不同,以下observations之试用于英国 –

  • 按照国籍/护照区分 – 登记的国籍和checkin时使用的护照一致(就算入境是换用了另外一本)
  • UKVI对于在border给officer看哪一本护照是不做纪录的 – 只要如实申报了所有国籍,任意护照都能用来进出边境。且都能match到正确的leave/permit/visa上
  • 能看到所有UK出发,到达,或者经过英国中转的itineraries
  • 如果在同一个record locator或者不同PNRs但同时checkin – 能看到中转后最终目的地
  • 如果已经提供了护照信息,能看到改签纪录 (CI vs DC)
  • Eurostar/Eurotunnel显示过关时间沒有班次信息

13 个赞

Embark port 和 departure port有啥区别,是指人的始发机场和飞机的起飞机场么?

所以这里面没有签证信息和护照号?

Doc No == passport
no visa/permit info

MIA-JFK-LHR (AA, JFKLHR BA operated, 1 ticket, same day, checked in thru to LHR at MIA)
Embark port: MIA
Departure port: JFK
Arrival port: LHR

LAX-BOS-JFK-LHR (BA, LAXBOSJFK AA operated, 1 ticket, stayed 3 days at BOS, checked in thru to LHR at BOS)
Embark port: LAX
Departure port: JFK
Arrival port: LHR

LHR-HKG, HKG-BKK (CX, 2 tickets, checked in thru to BKK at LHR)
Departure port: LHR
Arrival port: HKG
Disembark port: BKK

ARN-LHR-SFO (BA, 1 ticket, checked in thru to SFO at ARN)
Departure port: ARN
Arrival port: LHR
Disembark port: SFO
(one entry)

2 个赞

请问楼主,这个可以问到5年以上的记录吗?另外,如果申请人已经离开了英国,没有英国住址,可以问要记录吗?

这个信息太有用了,谢谢OP。就是不知道如何搞到中国边检的记录

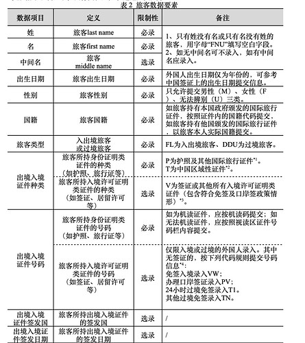
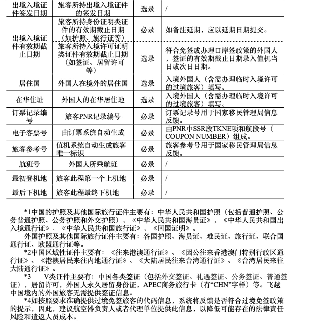
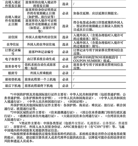
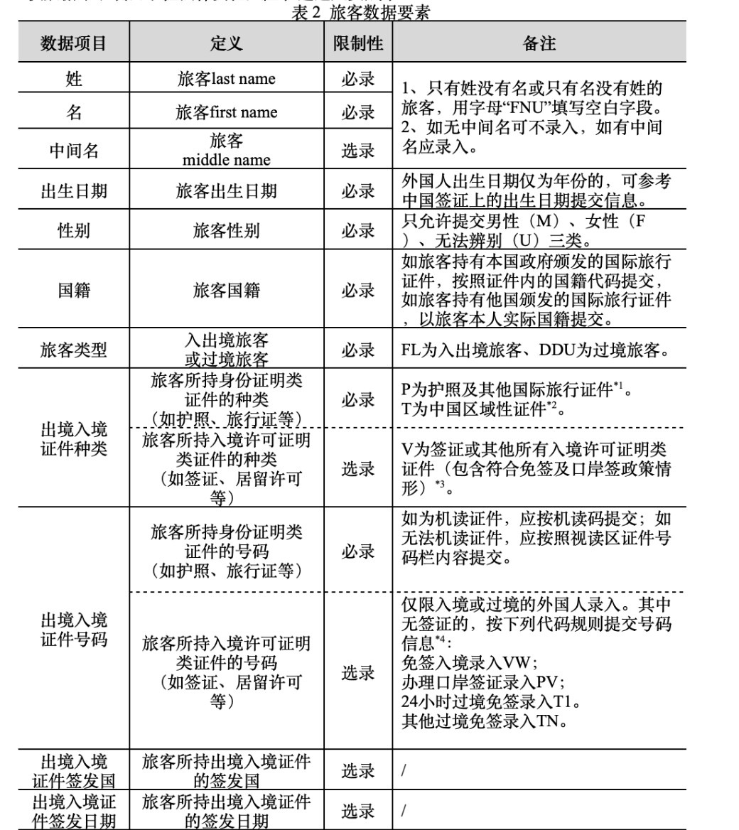
可以去移民局的网站下载「出境入境航空器载运人员信息预报预检实施办法」,里面很多有趣的信息

比如


1 个赞

关键得看有哪些数据留存,一线人员怎么察看

“飞越中国境内的外国旅客无需提供签证信息” :scream:
中国还要不落地航班的APIS吗?

没有英国地址也能申请,但手续要反锁一些
5 年以前的没有

:cn:不知道 :us:要的