更新:
写在最前面
首先感谢诸位谭友祝福我们新婚快乐。不过事实上我们是已经是“老”婚了 
疫情期间为了回国见LD一直泡在疫情版。在2021年回国两次,和LD在国内领了证(申请H4),本来计划12月办婚礼之后再回美国。当时婚纱照拍好了,主纱和西装都买好了,酒店也已经订好了(日航饭店),结果Biden政府突然要求11月8日起只有fully vaccinated的外国人才能入境。 当时LD好巧不巧接种的是武汉生物的疫苗,没有WHO认证,去咨询卫生中心又说打过一种疫苗以后就不给换其他疫苗了,只能取消婚礼,在11月8日前回美国。 
后来和日航饭店还battle了一阵(讨论us government orders算不算疫情原因),退回了一部分订金
很感激校长的睡衣大法,但是因为不太好意思弄公司挑战和remote CI/CO或者找uncle,所以这次婚礼算是给我提供一个比较轻松的升级球客的机会。
这篇帖子会侧重于婚球客的细节。关于婚礼筹备的细节,有点离题了。如果大家有兴趣,我会在单独回复或者有机会的话再开一贴。
背景
其实我和LD对婚礼并没有很大的执念,不办省时省力,其实更好。
但是子女办婚礼其实应该算是天下父母们的共愿望。一方面,婚礼是联系亲朋好友的好机会,孩子们站在舞台上的时候感觉可能就和孩子们小时候上台领奖一样,另一方面,我爸交际比较广(这次32桌里大概有20桌是他的同事、战友、朋友),如果不办的话这些年他给出去的红包都算打水漂了,而他也快退休了,所以晚办不如早办。对我们个人而言,最差也就是把自己当人体模型,到时候站一天桩,也算是了却父母心愿了。
去年帮LD搞了ANA F class去泥潭国逍遥+回国两周的旅行计划,所以趁她在国内的时候就去挑了挑婚礼酒店。总共看了三家(日航好像后来不办婚礼了所以就没再去)
虹桥万豪
比较旧,女厕所和化妆间距离有点远
环球港凯悦
比较新,亮堂
龙之梦万丽
稍微有点旧
因为最初定了25桌的规模的场地大小限制,所以还有些就没去看。最后选择了环球港凯悦。
婚宴套餐大致包括:
中式宴会菜式
橙汁、软饮、本地啤酒3小时畅饮
每桌2瓶红酒
每桌鲜花布置
台布颜色可选
音响设备和签到台
餐前欢迎甜品
可以使用化妆间、露台(摄影用)、贵宾休息室(不是嘉宾轩)
婚宴前一晚或当晚套房一晚+房内水果、巧克力、小点心+延迟退房到4点
婚宴当天4小时停车券每桌
保证最少25桌,满25桌送一桌
婚礼准备
要在Hyatt办婚礼了,有何投资机会?
因为记得曾经在泥潭看到这个贴子,在决定在Hyatt办婚礼之后,我就开始研究有什么投资机会了。
在hyatt有大笔消费,首先我想到的就是申卡
Chase World of Hyatt 信用卡【2024.3 更新:30k+15k 开卡奖励】
因为之前看到了帖说在国内酒店刷不了酒店联名卡,所以我第一时间和销售确认是否可以刷卡
昆明滇池Hilton Garden Inn不让刷hilton联名amex,怎么撕?//第二日退房已更新
销售很快确认外卡可以刷,但是必须是实体卡(不一定要本人在场),和之前看到的DP有点区别。所幸有同事过年要回国,而我刚好524留了一个卡槽,就在2023年底赶紧申了一张Hyatt卡,托同事送回国 
https://www.uscardforum.com/t/topic/192653/42
发个刷卡的dp,刷了chase hyatt 4x,是要视频看一眼信用卡然后手抄信用卡号在宾馆前台pos机刷的。没有楼主刷的这么多,目前只刷了50%定金。

以25桌的预算来看,刷卡4万USD可以获得: 40,000 * 4(hyatt刷卡) + 30,000 (开卡奖励) = 190,000 pts 和
40,000/5,000*2 + 5 = 21N 和
1-4 FN * 1(Hyatt卡奖励)
这个FN年内过期,所以用掉的话就是22N
接着是帖子里提到的蜜月活动
https://www.hyatt.com/events/en-US/offers/honeymoon
When World of Hyatt members celebrate their wedding at a participating Hyatt hotel, they can earn Bonus Points that can be redeemed for free nights at any Hyatt hotel worldwide, in addition to earning qualifying night credits toward World of Hyatt tier status. Simply request offer code HMOON in your contract by December 31, 2024, to hold your wedding or commitment ceremony at a participating Hyatt hotel and you will earn World of Hyatt Bonus Points redeemable towards free nights with no blackout dates. In addition, enjoy 2 Tier Qualifying Night credits for every $5,000 in eligible revenue. Terms and conditions apply.*
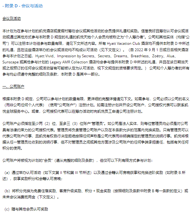
因为我不在国内,家人在前期和销售谈的时候销售表示到时会送Hyatt积分,但是没有提及可以累计额外定级房晚,所以通过微信我和销售询问是否就是这个蜜月活动。结果销售表示他们酒店不参加这个活动。本以为球客梦破灭了,但是我又看了一遍Hyatt的terms,发现Weddings和Events本身就可以每5,000USD累计2个定级房晚,并不需要蜜月活动。蜜月活动只是会额外给一些点数(但是花费本身不再给点数)
III. Earning Tier-Qualifying Night Credits for certain Eligible Event Charges
For every five thousand U.S. dollars ($5,000 USD) of Eligible Event Charges paid through a group master account or posting master for Qualifying Event(s) held in a Calendar Year (subject to the limitations below), two (2) Tier-Qualifying Night credits will be awarded to the one (1) Individual Planner or Company Account designated in each applicable Sales or Banqueting/Catering Contract as the intended recipient of Tier-Qualifying Night credit based on such Eligible Event Charges, if any, up to sixty (60) Tier-Qualifying Night credits per year. (The requirements of Section II(c) above apply to earning Tier-Qualifying Night credits under this subsection as well.) There is a maximum of sixty (60) Tier-Qualifying Night credits that a Company Account or Individual Planner can earn each Calendar Year pursuant to this provision.
于是我向销售截图,表示无论是否参加蜜月活动,凯悦旗下酒店举办活动应该都可以消费累计定级房晚。事情开始往搞笑的地方发展了。
销售首先问我是否已经有60晚,这个条款是针对60晚以上的客户的,并给我划重点

what?意思完全不对好不好?吓得我赶紧给他贴中文条款
III. 通过特定认可活动费用获享会籍认可房晚
对于在一个日历年内举办,并通过团体总账或挂总账付款的认可活动(受以下限制约束),每支付五千美元(5,000 美元)的认可活动费用,为每个适用销售或宴会/餐饮合同中指定、作为相关认可活动费用所获会籍认可房晚的获得者的一(1)个个人组织者或公司账户累积两(2)个会籍认可房晚,每年至多累积六十(60)个会籍认可房晚。(上述第 II 节第(c)小节的要求也适用于根据本小节获享会籍认可房晚的情形。) 根据本规定,公司账户或个人组织者每个日历年至多可获得六十(60)个会籍认可房晚。
于是销售继续“钻研”条款,过了好一会给我贴出下图,说会议和活动的条款是针对公司账户的,理由是第一条就指明“公司账户”
我表示此处的公司账户和后面的“通过特定认可活动费用获享会籍认可房晚”是“一”和“三”的并列关系,然后我就发现一个坑点:
英文条款里用的是罗马数字"I"和"III",而中文条款里估计是翻译的时候格式没弄对,“一”和“二”是汉字,后面的又变回罗马数字了

销售坚持“一”和“III”是附属关系而不是并列关系,并表示:“我是在帮助您理解条款”。

事情无法推进,我只能online chat去问英文客服,英文客服表示,只要是Hyatt旗下酒店,都应该honor这个条款。我告知销售,销售让我去和中文客服确认。中文客服一开始也是一口咬定必须公司账户才行,转发给我的截图和说辞和销售一摸一样(我怀疑销售在和我聊天的时候就是在一边和中文客服确认)。直到给他转发了英文客服的聊天记录,他才松口问我要了销售联系方式并表示会在3个工作日之内回复。
等了几天以后,销售主动找到我,表示可以honor这个条款,但是满25桌送一桌的优惠就拿不到了,房晚和积分会在婚礼之后10-15个工作日到账。我选择接受。
因为后来变成了32桌,销售又多给了一些额外优惠:
增加了餐前欢迎甜品的数量
升级了两道菜但是没加钱
所有停车券当日24小时有效
有了这个条款,我才可以额外获得40,000/5,000*2 = 16N 和40,000pts。通过婚礼和Hyatt卡获得的总定级房晚就是 22 + 16 = 38N,再加上适量真实入住和睡衣,婚球客才有可能实现。
因为夏天实在太热(注意我们原本的婚礼是12月,所以之前买的西装和主纱都是冬季款),所以我们决定取消接亲和户外活动,全程在酒店里孵空调(明智的决定,8月上海基本每天都是40度  ),所以又用8000pts+SUA多订了一晚套房。环球港好像一般不放积分套房出来,这里我是先和销售说好,再让Hyatt客服去联系酒店的。
),所以又用8000pts+SUA多订了一晚套房。环球港好像一般不放积分套房出来,这里我是先和销售说好,再让Hyatt客服去联系酒店的。
我和LD都比较喜欢出去玩,最近又觉得钱没多少,天天上B班没意思,公司是unlimited PTO,想躺平了
3月底春假去了NM,住了4晚HP
7月初回国之后直接去日本玩了一圈,住了2晚HR tokyo bay(用了CAA解决早饭)和1晚HR横滨
8月办完婚礼,去夏威夷6天,住HR waikiki 5晚(因为房晚还没到账,用了一张GOH)
之前用MGM Gold match了Princess邮轮圣诞节7天东加勒比的邮轮,提前一晚飞到,住在FLL的HP
今年调表前定了4晚Secrets Playa Mujeres
计算小结:
房晚
Event: 40,000/5,000 * 2 = 16N
Hyatt卡:40,000/5,000 * 2 + 5 + 1 = 22N
睡衣:25,000/5,000 * 2 = 10N
有计划的真实入住:1 + 4 + 2 + 1 + 5 + 1 = 14N
总计:16 + 22 + 10 + 14 = 62N
成本
真实婚礼消费 40,000
睡衣成本 25,000 * 0.03 = 750
收益
40,000 * 4 + 30,000 + 40,000 + 25,000 * 2 = 280,000pts
1 - 4 FN * 1
1 - 7 FN* 1
CAA * 4
SUA * 5
GOH * 3
Globalist until Feb 2026
实际调整如下:
之后因为宾客人数增加,酒席预算增至52,000
房晚 + 6
收益 + 60,000pts
睡衣实际刷了30,000
房晚 + 2
收益 + 10,000pts
交税和医药费(刷Hyatt的开卡additional 2x)15,000
房晚 + 6
收益 + 30,000pts
房晚总计
62 + 6 + 2 + 6 = 76N
成本总计
750 + 150 = 900
收益总计
280,000 + 53,000 + 10,000 + 30,000 + 10,000 = 38,3000pts
1 - 4 FN * 1
1 - 7 FN* 1
CAA * 4
SUA * 5
GOH * 4
婚礼当天
感觉这间套房是专门留给结婚用的婚房,地板磨损很严重,墙上也能看到之前婚礼布置的痕迹(弄不掉的胶)
我们前一天happy hour之前去嘉宾轩逛了一圈,热食已经摆出来了,但是要等到6 点开能拿,我们因为忙着要布置婚房,喝了两瓶快乐水就走了,主要环球港周围也没啥景。
坑和注意点
停车
环球港的停车实在太难。我们的婚礼开始时间是18点18分,之前和宾客合影是开始前半小时,之后新娘要去化妆间换主纱了。结果当天很多客人找停车位就找了半小时。来的时候新娘已经去换衣服了,导致没有合影。最离谱的是我一个同学,堵了一小时,进来的时候第一场(新娘入场+问答式)已经结束了。。。
婚庆布置
之前和婚庆定好的方案,其实婚礼当天新郎新娘并没有空去盯是不是每一项都落实了。我们时候才发现有些之前说好的布置并没有弄。
小红包
虽然我们没有接亲和堵门的活动,但还是准备了小红包,可以给给小孩子,本来觉得只有在婚礼当天下午才会有用,前一天晚上布置得太晚,就想着第二天吃完早饭再弄。结果没想到早上8点不到保洁阿姨就来铺床,我们小红包没准备,她一个劲地恭喜我们,也不走,有点尴尬。。。
当天我也正好需要打印誓词,就去找前台,本来要收我钱的(现在是3块一张了),结果看到我打印的是誓词,意识到我是婚礼客人,就给我免掉了 
后续
大约10个工作日之后,房晚进入账户,升到了环球客,不过点数还没来。问了销售,说还在审核中
两周后房晚到账,四周后点数到账,点数是税前金额,且是bonus point
彩蛋1
虽然之前说红包勉强回本,后来我仔细想了一下,喜烟喜酒因为是爸妈准备的,所以我忘记算进去了,每桌一瓶五粮液,本应该是回不了的。。。
彩蛋2
当天除了很近的亲属,红包一般是1000,1500,1600,2000,3000,5000(两人),6000(两人)这样的。最多的一个是某知名品牌老总,给了20000,我以前一次也没见过他,不知道我爸是怎么结交上的 
原文
去年年底选定了在hyatt办婚礼,通过在泥潭钻研,和销售经理斗智斗勇,终于成为了婚球客 
大家有兴趣的话晚点更新办婚礼的细节和坑










