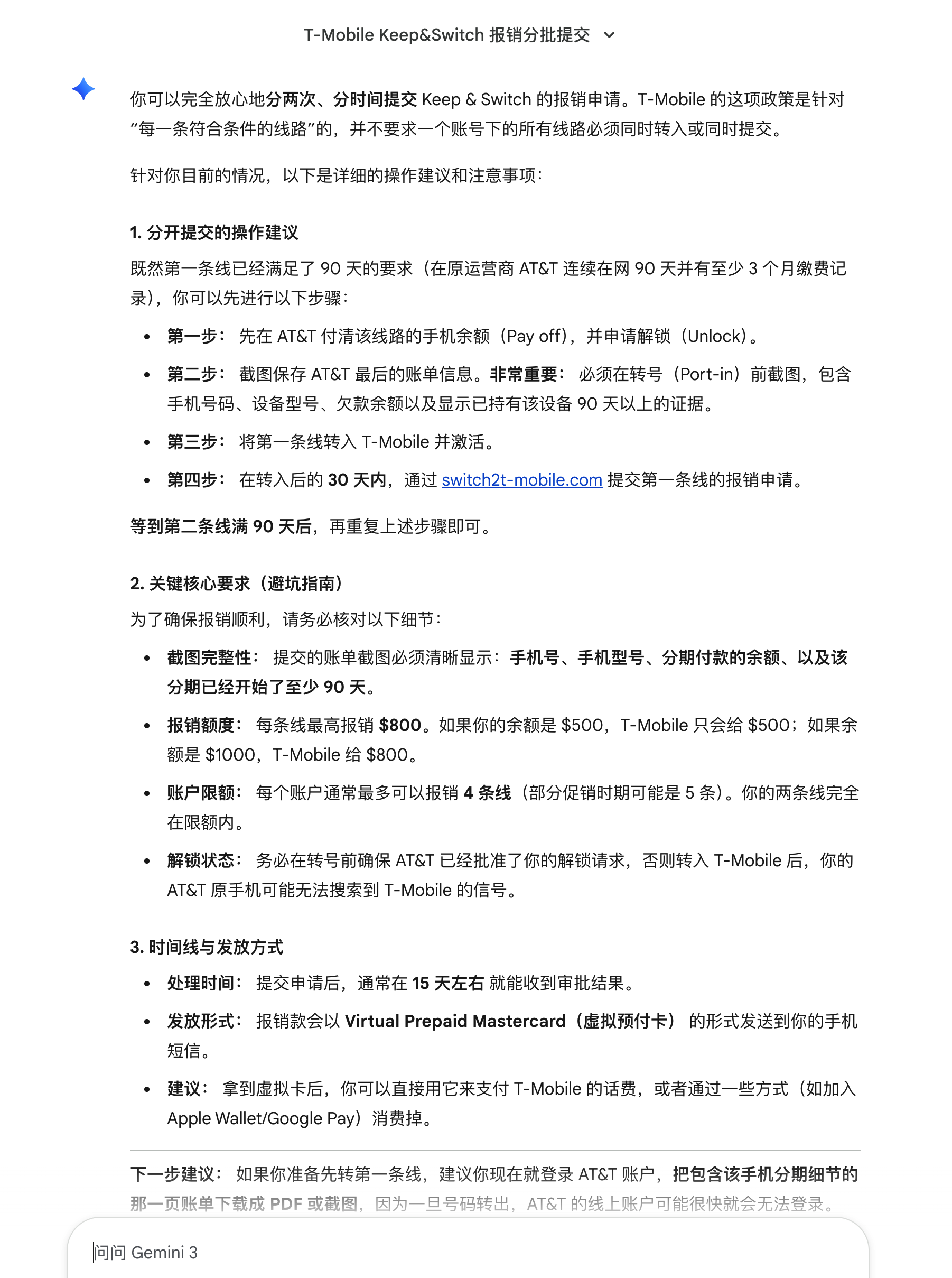
第一次搞KS,想问下我两条线可以分开提交Tmobile报销吗?目前有两条线在ATT。有一条激活的比较早已经到了90天想直接先转入Tmobile了省一个月att的月费。
提前感谢!
第一次搞KS,想问下我两条线可以分开提交Tmobile报销吗?目前有两条线在ATT。有一条激活的比较早已经到了90天想直接先转入Tmobile了省一个月att的月费。
提前感谢!
提前准备好多个SSN/EIN就行,万一被禁止,赶紧重新开新线。
我看的条款是一个人2年一次,SSN/EIN可以各来一次,时间从报销开始算,所以稳妥起见,要么你两条线15天内分别转入,要么就多个SSN/EIN转多条线
两年内用P1 SSN搞过,同样的两个号码今年再用P2的SSN搞还可以拿到吗?你说的万一被禁止,重新开线啥意思啊,rebate被decline了还可以补救?
同一个号码2年内再去风险很大吧,被拒绝报销,基本上就只能自己认赔。
当然,如果P2和你上次KS不是同地址,可以和客服说买的号码,还是有机会报销,就看你能不能说服客服,一个陌生人同时买到两条线,还是曾经同时KS过号码,这概率…
你说的有道理,但是没办法了,账户里还有朋友的两条线没搞过的应该没有问题。。。
我问了两个T mobile的online客服跟我说没问题,虽然大概率是跑火车,但是截屏了准备要饭的时候用上,至少撕个几百刀回来 ![]()
现在能分开提交嘛,比如开2 line拿到ks报销后关闭t mobile账户。再重新下两台,然后三个月后再开一个t mobile账户提交2 line。T mobile 账户没有line之后,账户会自动取消嘛