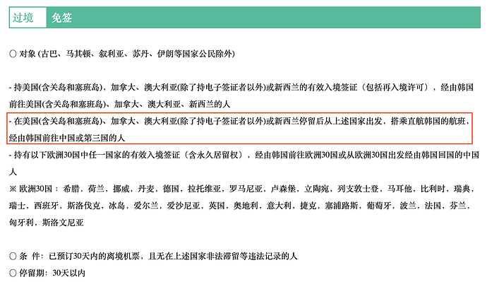
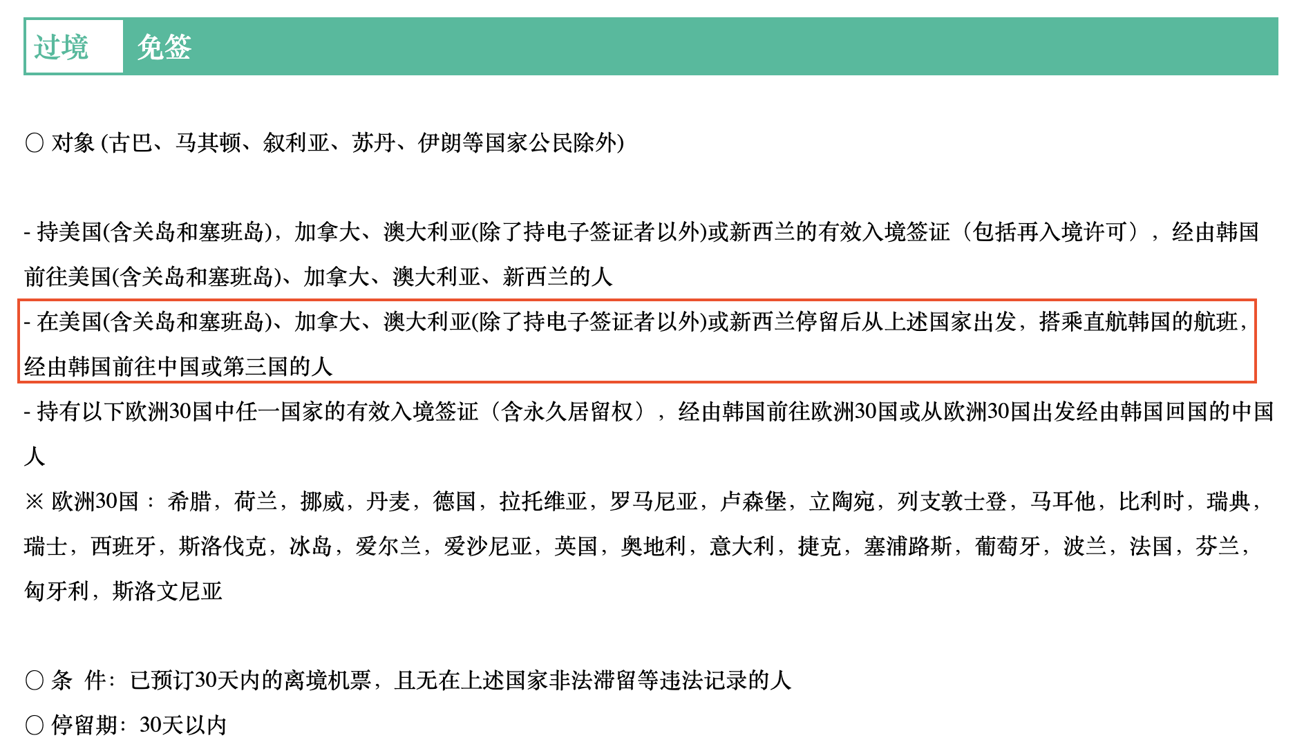
2 张非联程票:tsn → icn + icn → yvr → sea
第一程 韩亚,第二程 加航
有绿卡,没 加签,没韩签。
天津地勤尝试直挂但没成功。所以我需要在 ICN 入境然后重新值机。第二段 icn → yvr → sea 直挂
结论是成功飞回来了。
ICN转机有2道immigration 柜台,入境 韩国一道,机场 过安检进候机大厅的时候又一道。2个柜台的人都稍微犹豫了一下,但最后还是过来了。
但事后想一想觉得有点虚。看了 韩国过境免签于2023年4月30日恢复 - 美国信用卡指南 以及 下面这个贴,感觉我这个case能进 ICN 也多少有点运气成分。主要以下疑问:
- 如果根据这个 韩国过境免签于2023年4月30日恢复 - 美国信用卡指南 ,绿卡持有人icn出发,下一站是 美国本土机场应该是肯定 可以,但下一站是 YVR是不是我还是得有个加签?
- 还是说,因为我目的地是 SEA,YVR只是过境不入境,所以其实我这个 case是ok的?
你这个反向感觉应该不太一样,他是签证国和出发国不一样,你是签证国和到达国不一样 
对。我虚的点就是从 韩国的 immigration office 角度看,我手里的签证跟我从韩国出发的达到国不一样。
像这种情况,是不是其实就是看运气?都是 immigration officer 自由裁量?
连程票换机场没韩签会放行吗 
美国-icn gmp-中国
poloyo
6
你这没问题啊,有美国出发的机票,有之后出境的回国机票。
只是换个机场而已。
美国绿卡不是免签证进加拿大的吗?难道只有开车是这样?
是根据这一条吗?会不会查美国签证呢?因为没有美国签证,绿卡也丢了
感觉执行的不是特别严格,officer又很大裁量
我us→jp(2周)→icn→us 非联程也放进去了
只要触发地勤放你上飞机都好说,直不直挂问题不大,大不了转机柜台还能捞行李
poloyo
10
我觉得是参考这个,而且感觉你回中国不太需要看美国签证? 如果实在担心的话搞个能证明你不是在美国非法滞留的文件就行。
ABCDEF
11
你这个没有问题 最终目的地(西雅图)和你的签证(绿卡)是一致的,yvr只是你的中转国,把yvr换成日本墨西哥都可以,你也都可以在韩国免签入境。
另外其实你不是必需入境拿行李的,你直接在仁川机场候机楼也可以找人帮你捞行李。
1 个赞
ABCDEF
12
我当时是因为我无法证明我的出发国是美国 我是开车去yvr的,如果我是sea飞往yvr,也可以免签入境
自己查了不少,暑假准别SEA-ICN AS里程出,国内自己买ICN-PVG;我搜的DP,这种非联程,不出也不换机场的中转,完全不用担心没韩国签证的问题?