为什么中国app和网站功能设计和交互这么恶心?

且不说每个app打开都是广告几秒

各种诱导你点错的复杂冗余的设计

淘宝app一打开就一种诈骗网站的感觉

百度地图和高德地图相比 google 地图难用太多

bilibili 首页还推擦边小黄油

唯一干净的感觉就是wechat了,也许因为我用的国际版?

31 个赞

特色了,每次打开都能恶心很久。每个软件都在尝试让你贷款,借钱

20 个赞

一方水土养一方人。有什么样的奇葩受众就有什么样的奇葩app。

要想通并不难。美帝蠢蛋从小就学会消费主义上杆子给大公司白送钱,这个服务那个小费多花钱他们会觉得“值”,sign up一堆不需要的玩意心里依然觉得“值”。天朝最蠢的人都把省钱作到极致,各种免费拿免费用不把deal撸秃就不是咱天朝底层。让你去设计app赚国内底层的钱,你会如何设计?

41 个赞

但我是理解不了百度地图和高德地图怎么这么难用,有时候交互还卡的要死。

直接抄google map不行么?

学google map清新脱俗无广告怎么挣钱?谷歌靠youtube就能挣全世界的钱挣到手软,地图一分不挣都行,拿来当未来自动驾驶的护城河,这钱烧的起。国内app只能国内养蛊卷王胜出,挣的也是最“精明”天朝人的钱,挣海外蠢蛋钱的可能性为零,为了挣钱肯定得塞满各种“点击消费”,卡顿是副产品。

23 个赞

“到今天我还是很怀念煤老板做投资人的日子,他们特别好。我经历了各种投资人,有煤老板、房地产商,到现在是互联网企业,但最好的还是煤老板,他们除了要求找女演员以外,没有别的任何要求,他根本就不干预我们的创作,因为很重要的一个原因是煤矿里面如果瞎干预会人命的,他有一个安全生产的意识。真的,他是特别尊重专业的人,因为挖煤这个事真的不能瞎干预。房地产商也还好,他们也不干预你创作,但是他喜欢管理。最差的是互联网企业进来以后,他有很多他的想法,大数据啊、各种流量、大IP啊,越来越离谱。现在煤炭企业也不景气,我们特别呼唤他们再回来。”——编剧汪海林

42 个赞

中国网站最讨厌的是啥都要注册登录,不然看不了。。。

我只想当个潜水的游客啊

25 个赞

及其讨厌

我觉得不是他们不知道这样很乱很影响用户体验

但是一切钱说了算

这么搞 肯定能挣很多的广告费 用户的体验不值钱

3 个赞

为什么美国服务人员的服务这么恶心呢 :troll:

某种意义上都是劣币驱逐良币

4 个赞

youtube比b站逆天的地方多了去了,你就记住个小黄油。。。比如网站首页只有三个超大的视频,app首页只有一个超大的广告,还经常刷到看过的视频

11 个赞

没有中国手机号处处难行

各种恶心你,各种小bug(feature)

根本没有互联网,每个app就是一个局域网

国内互联网找个什么东西效率太低了,都是垃圾信息

5 个赞

这也是那么多年变本加厉 一开始进app跳广告还觉得没啥 一路到现在切屏回去都有广告还很难点跳过 用习惯国外app确实会被恶心

1 个赞

你需要GKD

4 个赞

要用老年版 :troll: 就会简洁一些

4 个赞

其实美国APP和网站也是屎,你看看shiti和boa :yaoming:

4 个赞

我回国的时候各种国产app能不装就不装,全让我ld去搞了。不过她跟我说喜欢上了国内的app市场,现在都不想换回来 :rofl:

2 个赞

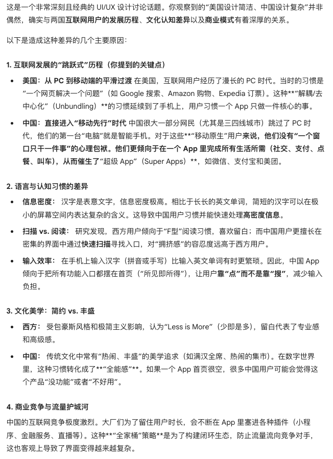
有人研究过这个,李开复好像有过演讲也讲到这个区别。

是有原因的, 说和国内国外互联网用户的发展过程有关系。。。。国内很多用户是直接开始手机上网的。。。还有别的解释,只大概记得这个。。。

Gemini的解释,类似的总结

https://vdelacou.medium.com/ux-design-in-china-vs-united-states-88b814aa83e8

UX Design in China vs. United States

The stark differences in UX design between China and the US, particularly in the realm of super apps, reflect broader cultural, technological, and regulatory distinctions. While Chinese users have embraced the all-in-one super app model, exemplified by WeChat and Alipay, US users continue to prefer specialized apps with focused functionality.

As app developers and UX designers target global markets, understanding these differences is crucial. A one-size-fits-all approach to UX design is unlikely to succeed across these diverse markets. Instead, a nuanced understanding of local preferences, cultural norms, and user behaviors is essential for creating successful mobile experiences in both China and the US.

The future of mobile UX design will likely see some convergence as successful elements are adopted across markets. However, the fundamental differences in approach — the Swiss Army knife of Chinese super apps versus the specialized tools of US apps — are likely to persist, shaped by the unique digital ecosystems that have evolved in each country.

4 个赞

很多人就是这样,你给他什么他就玩什么,你帮他打开什么他就看什么。就是这么奇妙,就是这么莫名的奇妙 ​​​​

最恶心的是bilibili一进去app那一瞬间还能给你打个广告

2 个赞

如果不方便用 GPT, 用 deepseek